Python AI人工智慧資料分析師
隨著巨量時代的到來,資料分析與探勘成為科技顯學,各行各業對於大數據的濃厚興趣..
隨著巨量時代的到來,資料分析與探勘成為科技顯學,各行各業對於大數據的濃厚興趣也直接反映在大數據人才的豐厚薪資中。「資料分析師」指的是不同行業中,專門從事行業內數據蒐集、整理、分析,並依據這些數據做出研究、評估的專業人員。本課程選擇以Python程式語言教學,帶領您從零基礎開始,一步步進入資料分析的專業領域。
誰有收藏(1)
課程總覽
課程代號:2326010066
【政府補助】Python AI人工智慧資料分析師
1.學習Python程式設計
2.學習Python網路爬蟲實作技術
3.學習Python資料分析入門及工具運用
4.學習機器學習理論與實作
課程型態/ 數位課程
上課地址/ 線上直播(本課程使用Microsoft Teams系統)
時 數/ 64 小時
起迄日期/ 2026/05/16 ~ 2026/06/14
聯絡資訊/ 林智君小姐 04-25678652
報名截止日期:2026/05/06
線上報名
課程介紹
隨著巨量時代的到來,資料分析與探勘成為科技顯學,各行各業對於大數據的濃厚興趣也直接反映在大數據人才的豐厚薪資中。「資料分析師」指的是不同行業中,專門從事行業內數據蒐集、整理、分析,並依據這些數據做出研究、評估的專業人員。本課程選擇以Python程式語言教學,帶領您從零基礎開始,一步步進入資料分析的專業領域。
產業發展署補助課程
經濟部產業發展署『推動機電產業智慧製造升級計畫』
主辦單位:經濟部產業發展署 / 執行單位:工業技術研究院
產業發展署補助計畫課程費用30%
培訓證書發放準則
參加本課程之學員,研習期滿,出席率超過80%(含)以上,且測驗平均總成績在60分(含)以上為合格,即可獲得工研院頒發的培訓證書。
課程對象
大專畢業,對從事巨量資料分析與程式開發工作有興趣者。
講師簡介
【單元一講師】鄭老師,朝陽科技大學 工業工程與管理系 助理教授,中興大學大數據產學研發博士學位學程博士生;專長:深度學習、點雲數據分析、知識圖譜、虛擬實境應用、智慧製造與工業AI應用。
【單元二與單元三講師】張老師,清華大學資訊工程研究所畢,主要研究領域為巨量資料之實務應用,曾經擔任資料科學年會/行動科技年會講者。擅長資料科學與網站開發技術,熟悉的語言是 Python 跟 JavaScript。是資料科學的信仰者,試圖用資料科學的方法導入到不同領域解決問題。喜歡與不同背景的人進行交流,分享資訊思維與跨領域的整合經驗。
【單元四講師】杜老師,Julia Taiwan 發起人,目前為 Taiwan AI Labs 機器學習工程師,中央研究院/台灣大學生物資訊學國際學程博士,專注於使用機器學習與深度學習方法開發計算生物模型,擁有生物醫學及電腦科學背景。他至今發表了七篇國際論文,其中四篇為第一作者,發表期刊包含 Briefings in Bioinformatics 以及 BMC Genomics。他是一位開源軟體貢獻者,Julia 的 GNN 套件 GeometricFlux.jl 維護者。擁有著作《Julia 程式設計:新世代資料科學與數值運算語言》及《Julia 資料科學與科學計算》二書。
開課資訊:上課時間:115/5/16-6/14,共10天,64小時。
上課方式:線上直播本課程使用Microsoft Teams系統 請學員先安裝此會議軟體(並註冊報名時填寫的MAIL為帳號)https://www.microsoft.com/zh-tw/microsoft-teams/ group-chat-software
【自備設備】具有耳麥、筆電或桌上型電腦、穩定的網路環境(建議使用有線網路)並於課前統一軟體測試後,寄出紙本講義 請務必上線進行連線測試,以利課程進行
課程洽詢:有任何課程或報名上的問題,請洽:04-25685000#7135 林智君小姐
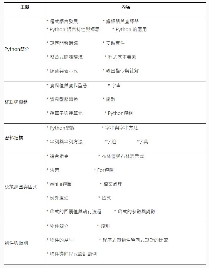
單元一: Python程式設計入門
Python程式語言比C或Java語言更容易學習,語法簡易功能強大,有高效的內建資料結構及優雅的語法,其優質的設計架構及豐富的程式套件更讓Python在許多領域廣泛應用。此外,Python也可在Linux, MAC, Windows, Android, 與iOS等平台上執行。
Python在網路爬蟲、數據處理、與雲端基礎設施等領域都有大量運用,是您學習數據資料分析不可或缺的工具。
課程目標
1. 快速瞭解Python基礎知識與技術
2. 深入淺出學會流程控制與邏輯判斷
3. 高階資料結構的運用
4. 物件導向基礎能力養成
5. 完整程式碼範例強化實作能力
課程大綱&日期:115/5/16、5/17(六日) 9:00~17:00,共計14小時

※主辦單位保留課程調整及講師更動之權利
單元二: Python網路爬蟲實作技術
處理大數據的目標使效率越來越高,成本不斷減少,從而造就了基於大數據的商業智能。而網際網路大量的資料等待著挖掘與分析,如何取得正確與精準的資料,網路爬蟲技術是一項非常實用的技能。這堂課深入淺出地教您如何打造自己的網頁爬蟲,透過實際的範例練習,讓您了解基礎的網頁爬蟲實戰技術。
課程大綱&日期:5/23-5/24 (六日) 9:00~17:00,共計14小時
※主辦單位保留課程調整及講師更動之權利
單元三: Python資料分析及工具運用
隨著電腦運算效率提升與大數據資料取得便利,讓資料分析的應用範圍擴及各個產業,也大大提高資料處理的效益。本課程選擇的程式語言是Python,理論搭配實作教學,讓您能夠理解數據分析的基本概念與技巧,將所學運用在您的專業領域。
課程大綱&日期:5/30-5/31 6/6-6/7 (六日) 9:30~16:30,共計24小時

※主辦單位保留課程調整及講師更動之權利
單元四: 機器學習與深度學習模型應用
AI已經進入到不同產業,不論在電子、金融、資訊、醫療、零售、通訊、交通、物流等領域,您都可能透過機器學習(Machine Learning)解決過去難以解決的問題。機器學習與深度學習是人工智慧的分支,是一門很深的學問,本課程從基礎切入,由淺入深,包含理論及實作技術,讓學習者了解何時可以使用機器學習與深度學習、為何機器可以學習、機器如何學習、如何讓機器學得更好,幫助您掌握機器學習最核心的觀念與技術本質。
課程大綱&日期:6/13-6/14 (六日) 9:30~16:30,共計12小時

※主辦單位保留課程調整及講師更動之權利
課程費用:(限本國籍)
|
身份別 |
費用 |
備註 (費用已包含講義教材及稅額) |
|
一般身分補助30% |
每人40,600元 |
原價NT$ 58,000,政府補助 NT$17,400, 學員自付 NT$40,600 |
◎本課程經政府補助,上課學員皆需依規定填寫相關資料,且學員出席時數需達報名課程時數八成以上,方可適用補助辦法,若未符合規定者,則需將其政府補助費用繳回。
--------------------------------------------
★因應性別主流化國際趨勢,打造友善職場之發展,優先保留女性參訓名額。
報名專線:04-25685000#7135林小姐
預計招生名額:20名為原則,依報名及繳費完成之順序額滿為止(本班預計10人即開課)。
|
單元 |
課程名稱 |
課程時間 |
時數 |
|
全系列 |
Python AI人工智慧資料分析師 |
5/16-6/14 |
64 |
|
單元一 |
Python程式設計入門 |
5/16-5/17 |
14 |
|
單元二 |
網路爬蟲實作技術 |
5/23-5/24 |
14 |
|
單元三 |
Python資料分析及工具運用 |
5/30-5/31 6/6-6/7 |
24 |
|
單元四 |
機器學習與深度學習模型應用 |
6/13-6/14 |
12 |
◆以下注意事項─敬請您的協助,謝謝!
1、為確保學員的上課權益,報名後若未收到任何回覆,敬請主動詢問是否完成報名。
2、為尊重講師之智慧財產權,請勿錄影、錄音,恕無法提供課程講義電子檔。
3、請註明服務機關之完整抬頭,以利開立收據;未註明者,一律開立個人抬頭,恕不接受更換發票之要求。
4、若報名者不克參加者,可指派其他人參加,並於開課前三日通知。
5、退費辦法:學員於開訓前退訓者,將依其申請退還所繳上課費用90%,另於培訓期間若因個人因素無法繼續參與課程,將依上課未逾總時數1/3,退還所繳上課費用之50%,上課逾總時數1/3,則不退費。
6、若因臨時突發事件或不可抗力之因素,主辦單位保有調整日期或更換講師之權利。
7、結訓學員應配合培訓後電訪調查。
報名截止日:2026/05/06
開課日:2026/05/16結束日:2026/06/14定價: $58,000
時數:64 (小時) 時段:09:00~17:00
地點:線上 | 線上同步學習 | 線上直播 [看地圖]
產業學院緣起
依據行政院「挑戰2008:國家發展重點計畫」下之「國際創新研發基地」與「產業高值化」兩計畫,首重產業科技人才的效能。
•911216經科字第09103373120號函:經濟部將本院籌設工研院產業學院之工作,列為因應產業結構轉型,提 ... more






